FCRC JumpStart
The Flow Cytometry Resource Center (FCRC) (RRID:SCR_017694) provides the Rockefeller University investigators with equipment and support for cell sorting (separation), acquisition, and analysis of flow cytometric data.
In order to use the FCRC services, all users have to fill the “PPMS account creation form” to get registered at PPMS for the Flow Cytometry Resource Center (FCRC-PPMS System). Active FCRC-PPMS System account is required to book time on the Cell Sorters, Analyzers, and Analysis Workstations. FCRC-PPMS System also allows to get registered for the FCRC Class as well as request Consultations, Trainings, and Help via the Training Request Forms. Detailed information please click here.
You also need to have CFS (RU Central File Storage) login/password in order to transfer data from and to the Analyzers and Analysis Workstations, as well as retrieving data from the Cell Sorters. To learn more about the CFS please refer to the RU IT Website at http://it.rockefeller.edu/file-storage.
TRAINING REQUIREMENTS FOR FCRC INSTRUMENTS
Cell Sorters (Staff-operated, Assisted)
Cell Sorter (Self-operated, Unassisted)
BD LSR (LSRII and LSR-Fortessa)
Cytek / Amnis ImageStreamX Mk II
TRAINING REQUIREMENTS FOR FCRC INSTRUMENTS

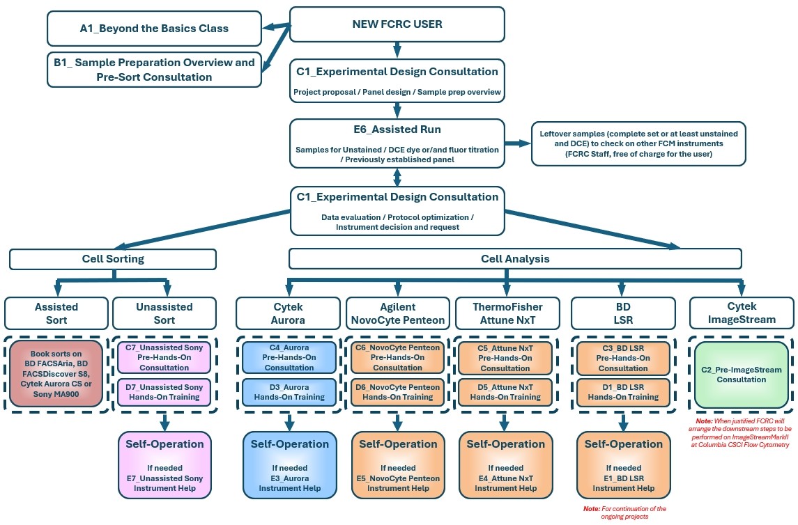
FCRC TRAINING SCHEME

Top
SORTERS
Cell sorting is performed either by FCRC staff (BD FACSAria and Sony MA900) or trained users (Sony MA900). The three BD FACSAria cell sorters are equipped with up to six lasers (488, 561, 640, 355, 405, and 445 nm excitation wavelengths) and 18 fluorescence channel detection, while Sony MA900 is with four lasers (488, 405, 561 and 640 nm excitation wavelengths) and 12 fluorescence channels detection. All the cell sorters are able to perform high-speed (up to 20,000 events/sec), high-purity (up to 99.9%) sterile sorts into different types of devices (tubes, plates, slides, or custom-made devices). BD FACSAria sorters are operated by FCRC staff during the extended business hours. For exact time, please refer to the FCRC Cell Sorting and Instrument Training Schedule. Sony MA900 can be operated by either FCRC staff (Assisted), or researchers after completion of the required training (Unassisted).
Cell Sorters (Staff-operated, Assisted)
Notes:
- All BD FACSAria sorters and Sony MA900 sorter at FCRC are equipped with either the bioBUBBLE Benchtop Biocontainment Enclosures or the class A2 level II biosafety cabinet, which allow the sorters to be dedicated to the sort of the RG2 materials due to the compliance with the BSL-2+ requirements
- BD FACSAria-3 is the only sorter at FCRC dedicated to the sort of the CFP-expressing cells due to the presence of the 445 nm laser
In order to start using the Cell Sorters, users need to:
- Create FCRC-PPMS account by Filling the “PPMS account creation form” to get registered at PPMS for the Flow Cytometry Resource Center (FCRC-PPMS System) (Required)
- Study Virtual Classroom for General Information for Cell Sorting (Required)
- The “Beyond the Basics” Flow Cytometry Class (FCRC-PPMS Request Form A1) is strongly suggested
- Participate in the Experimental Design Consultation (FCRC-PPMS Request Form C1) if needed
- Participate in the Pre-Sort Consultation (Required)
- Submit the Sample Preparation Overview and Pre-Sort Consultation Form (FCRC-PPMS Request Form B1)
- Receive confirmation email from FCRC with the date/time specified
- Attend the consultation. Bring (or have available) all information related to the planned experiment (the samples are not needed)
- Activate RU card for FCRC WRB 14 – Main Entrance and WRB 1440 and 1434 door access (FCRC-PPMS Request Form A0) (Required)
To book the FACSAria Sort, users need to:
- Login to FCRC-PPMS System and follow the directions https://fcrcppms.rockefeller.edu/vdoc/?pf=2&docid=3
- Receive the follow-up confirmation email from FCRC with the date/time/duration for the Cell Sort originally requested
- On the date/time of the scheduled Cell Sort come to FCRC Sorting Room (through WRB 1440) with controls (compensations and FMO), titrations, and samples with the concentrations suggested at the Pre-Sort Consultation, as well as all buffers, tubes, plates
Notes:
- If you cannot make the sorting appointment on time, please make sure to notify about the delay with the start of the sort by calling #7657
- Despite the possible delay with the start time, the end time for the sort by default remains unchanged. Please plan accordingly
- In some cases the extension of the sorting time is possible (schedule permitted), but needs to be discussed with the FCRC Director
To cancel the Cell Sort, users need to:
- Login to FCRC-PPMS System and cancel your sort
- Receive the follow-up confirmation email from FCRC
Note: Please refer to the FCRC CHARGES AND CANCELLATION POLICY
To reschedule the existing Cell Sort, users need to:
- Login to FCRC-PPMS System
- Cancel your sort
- Receive the follow-up confirmation email from FCRC
- Book new sort
- Receive the follow-up confirmation email from FCRC with the date/time/duration of the new scheduled Cell Sort
To get access to the data from the Cell Sorts performed by FCRC Staff:
Data obtained from cell sorts, including the FCS files for BDFACSDiva software (or Sony Cell Sorter software) and PDF for each sample, are available in the CFS (Central File Storage) folder on RU Sharepoint, on the day after the sort is performed. Researchers can access the CFS folder and copy the files to your local computer for storage and further analysis. For more details about data access please refer to Data generated from Cell Sorting.
Top
Cell Sorter (Self-operated, Unassisted)
In order to meet the high demand of cell sorting requested and persist with safety and social distancing at same time, FCRC opened sorting service on Sony MA900 (Sony-1) to the potential autonomous users to be trained and eventually moved to the self-sorting (Unassisted Sorting) service. Researchers who are interested can send the request to FCRC_Staff@rockefeller.edu and the evaluation of autonomous user eligibility would depend on user’s interest and frequency of usage, PI’s justification, and availability of the FCRC Staff.
In order to start using the Self-operated Cell Sorter, users need to:
- Create FCRC-PPMS account by Filling the “PPMS account creation form” to get registered at PPMS for the Flow Cytometry Resource Center (FCRC-PPMS System) (Required)
- Fit the User’s “eligibility” for training
- Study Virtual Classroom for General Information for Cell Sorting (Required)
- Study Virtual Classroom for Additional Materials for Unassisted Cell Sorting (Required)
- Participate in the ”Beyond the Basics” Flow Cytometry Class (Required)
- Submit the Flow Cytometry Class Application form (FCRC-PPMS Request Form A1) for the certain date
- Receive confirmation email from FCRC
- Attend the Class
- Participate in the Experimental Design Consultation (FCRC-PPMS Request Form C1) if needed
- Participate in the Pre-Sort Consultation (Required)
- Submit the Sample Preparation Overview and Pre-Sort Consultation Form (FCRC-PPMS Request Form B1)
- Receive confirmation email from FCRC with the date/time specified
- Attend the consultation. Bring (or have available) all information related to the planned experiment (Samples are not needed)
- Activate RU card for FCRC WRB 14 – Main Entrance and WRB 1430 and 1434 door access (FCRC-PPMS Request Form A0) (Required)
- Participate in the Pre-Sort Consultation for Sony Cell Sorter (Sony-1) (Required)
- Submit the Unassisted Sony Pre-Hands-On Consultation Form (FCRC-PPMS Request Form C7)
- Receive confirmation email from FCRC with the date/time specified
- Attend the consultation. Bring (or have available) all information related to the planned experiments (Samples are not needed)
- Get the Hands-On Training for Sony Cell Sorter (Required)
- Submit the Unassisted Sony Hands-On Training Form (FCRC-PPMS Request Form D7)
- Receive confirmation email from FCRC with the date/time specified
- Book Unassisted Sony-1 (WRB 1430A) for the date/time suggested in the FCRC confirmation email
- Come to the Hands-on Training with the samples suggested at the Pre-Hands-On Consultation (usually – unstained, all single-color controls and a few samples)
For greater detail about Training Steps for Users on Sony MA900 please click here.
Top
ANALYZERS
The FCRC is equipped with six benchtop analyzers, which cover the wide range of researcher’s needs: Two Spectral Analyzers – Cytek Aurora, have five lasers (355, 405, 488, 561 and 640 nm excitation wavelengths) and 64 fluorescence channels that can measure the entire emission spectra of the fluorescent dyes excited by multiple lasers installed on the instrument. Till now up to 43 different fluorescent labels could be resolved at same time, even when multiple markers are co-expressed on the same cell. Five Conventional Analyzers: Two from BD – BD LSRII and BD LSR-Fortessa, have up to five lasers (488, 561, 640, 355 and 405 nm excitation wavelengths) and 18 fluorescence channels; One from Agilent – Agilent NovoCyte Penteon, equipped with five lasers (355, 405, 488, 561 and 640 nm excitation wavelengths) and 30 ultimate photodetectors to provide an expanded set of capabilities that accommodate today’s high-end and increasingly sophisticated multi-color flow cytometry assays with its laboratory automation platforms for FACS tubes (40-tube rack) and 24-, 48-, 96-, and 384-well plates; One from ThermoFisher – ThermoFisher Attune NxT which is equipped with four lasers (405, 488, 561 and 637 nm excitation wavelengths) and 14 fluorescence channels which could run samples in tubes or in plate formats, including 96-well, 384-well, and deep-wells with the high volume intake.
By the collaboration with the Columbia University Stem Cell Initiative (CSCI) Flow Cytometry Core (FCC), FCRC facilitates access to ImageStream service for RU researchers to use the unique Cytek / AmnisⓇ ImageStreamX Mk II Imaging Cytometer. To access to the instrument, RU researchers need to request on PPMS system for initial internal consultation from FCRC Staff, followed by meeting with the CSCI FCC Director of Operations , Michael Kissner for the Experimental Design and Data Analysis Consultation to discuss experiment-specific details and schedule experiment(s).
Spectral Analyzers
In order to start using the Spectral Analyzers – Cytek Aurora, users need to:
- Create FCRC-PPMS account by Filling the “PPMS account creation form” to get registered at PPMS for the Flow Cytometry Resource Center (FCRC-PPMS System) (Required)
- Study Virtual Classroom for General Information for Analyzers (Required)
- Study Virtual Classroom for Additional Materials for Spectral Analyzers (Required)
- Participate in the ”Beyond the Basics” Flow Cytometry Class (Required)
- Submit the Flow Cytometry Class Application form (FCRC-PPMS Request Form A1) for the certain date
- Receive confirmation email from FCRC
- Attend the Class
- Participate in the Sample Preparation Overview and Pre-Sort Consultation (FCRC-PPMS Request Form B1) (Strongly suggested)
- Participate in the Experimental Design Consultation (FCRC-PPMS Request Form C1) (Required)
- Activate RU card for FCRC WRB 14 – Main Entrance and WRB 1430 and 1434 door access (FCRC-PPMS Request Form A0) (Required)
- Participate in the Pre-Hands-On Consultation (Required)
- Submit the Aurora Pre-Hands-On Consultation Form (FCRC-PPMS Request Form C4)
- Receive confirmation email from FCRC with the date/time specified
- Attend the consultation. Bring (or have available) all information related to the planned experiments (Samples are not needed)
- Get the Cytek Aurora Hands-On Training (Required)
- Submit the Aurora Hands-On Training Form (FCRC-PPMS Request Form D3)
- Receive confirmation email from FCRC with the date/time specified
- Book Cytek Aurora for the date/time suggested in the FCRC confirmation email
- Come to the Hands-on Training with the samples suggested at the Pre-Hands-On Consultation (usually – unstained, all single-color controls and a few samples)
After completion of essential steps, researchers have full time (24/7/365) access to the analyzers and can operate the analyzers themselves. In case of essential troubleshooting or help need from FCRC staff, please make sure to fill the Instrument Help Form (FCRC-PPMS Request Form E3).
Top
Conventional Analyzers
In order to start using the Conventional Analyzers – BD LSR (BD LSRII and BD LSR-Fortessa), Agilent NovoCyte Penteon, or ThermoFisher Attune NxT, users need to:
- Create FCRC-PPMS account by Filling the “PPMS account creation form” to get registered at PPMS for the Flow Cytometry Resource Center (FCRC-PPMS System) (Required)
- Study Virtual Classroom for General Information for Analyzers (Required)
- Participate in the ”Beyond the Basics” Flow Cytometry Class (Required)
- Submit the Flow Cytometry Class Application form (FCRC-PPMS Request Form A1) for the certain date
- Receive confirmation email from FCRC
- Attend the Class
- Participate in the Sample Preparation Overview and Pre-Sort Consultation (FCRC-PPMS Request Form B1) (Strongly suggested)
- Participate in the Experimental Design Consultation (FCRC-PPMS Request Form C1) (Required)
- Activate RU card for FCRC WRB 14 – Main Entrance and WRB 1432 and 1434 door access (FCRC-PPMS Request Form A0) (Required)
- Participate in the Pre-Hands-On Consultation (Required)
- Submit the Pre-Hands-On Consultation Form for BD LSR (FCRC-PPMS Request Form C3), Agilent NovoCyte Penteon (FCRC-PPMS Request Form C6), or Thermofisher Attune NxT (FCRC-PPMS Request Form C5)
- Receive confirmation email from FCRC with the date/time specified
- Attend the consultation. Bring (or have available) all information related to the planned experiments (Samples are not needed)
- Get the Hands-On Training (Required)
- Submit the Hands-On Training Form for BD LSR (FCRC-PPMS Request Form D1), Agilent NovoCyte Penteon (FCRC-PPMS Request Form D6), or Thermofisher Attune NxT (FCRC-PPMS Request Form D5)
- Receive confirmation email from FCRC with the date/time specified
- Book BD LSRII and BD LSR-Fortessa, Agilent Novocyte Penteon, or ThermoFisher Attune NxT for the date/time suggested in the FCRC confirmation email
- Come to the Hands-on Training with the samples suggested at the Pre-Hands-On Consultation (usually – unstained, all single-color controls and a few samples)
After completion of essential steps, researchers have full time (24/7/365) access to the analyzers and can operate the analyzers themselves. In case of essential troubleshooting or help need from FCRC staff, please make sure to fill the Instrument Help Form (FCRC-PPMS Request Form E1, E2, E4 or E5).
Top
Image Analyzer
By the collaboration with the Columbia University Stem Cell Initiative (CSCI) Flow Cytometry Core (FCC), FCRC facilitates access to ImageStream service for RU researchers to use the unique Cytek/AmnisⓇ ImageStreamX Mk II Imaging Cytometer. To access to the instrument, users need to:
-
-
-
-
- Create FCRC-PPMS account by Filling the “PPMS account creation form” to get registered at PPMS for the Flow Cytometry Resource Center (FCRC-PPMS System) (Required)
- Study Virtual Classroom for General Information for Analyzers (Required)
- Participate in the ”Beyond the Basics” Flow Cytometry Class (Required)
- Submit the Flow Cytometry Class Application form (FCRC-PPMS Request Form A1) for the certain date
- Receive confirmation email from FCRC
- Attend the Class
- Activate RU card for FCRC WRB 14 – Main Entrance and WRB 1434 door access (FCRC-PPMS Request Form A0) (Required)
- Participate in the Sample Preparation Overview and Pre-Sort Consultation (FCRC-PPMS Request Form B1) (Strongly suggested)
- Participate in the Experimental Design Consultation (FCRC-PPMS Request Form C1) (Required)
- Participate in the Pre-Hands-On Consultation (Required)
- Submit the Pre-ImageStream Consultation Form (FCRC-PPMS Request Form C2)
- Receive confirmation email from FCRC with the date/time specified
- Attend the consultation. Bring (or have available) all information related to the planned experiments (Samples are not needed)
- Participate in the Experimental Design and Data Analysis Consultation with Michael Kissner from the CSCI FCC (Required)
- Decide the time to meet with Michael Kissner
- Receive confirmation email from FCRC with the date/time specified
- Attend the consultation. Bring (or have available) all information related to the planned experiments (Samples are not needed)
- Schedule experiment(s)
- On the day of experiment, users will:
- Prepare the samples as directed during the consultation
- Hand deliver the samples to CSCI in accordance with instructions from CSCI FCC
- Data acquisition will be performed by CSCI FCC Staff in presence of the RU researcher
- Receive experimental results electronically
- Do data analysis either on researcher’s personal computer, the FCRC AnalysisPC3 or Aurora-Client1 free of charge, or ask CSCI FCC to do for a fee
To minimize administrative burden on RU researchers, access and payment for all the services provided by CSCI FCC are coordinated through the FCRC.
-
-
-
Top
Sample Preparation Equipment
In order to help researchers to improve sample quality for the Flow Cytometry and downstream experimental approaches, FCRC has established and is growing the pipelines of the Sample Preparation Equipment, which is located in multiple FCRC Rooms. To get access to the equipment, researchers should submit the request through PPMS (FCRC-PPMS Request Form G1). All devices are available for the usage 24/7 free of charge after short introduction by FCRC Staff. To use the unassited Sample Preparation Equipment, booking through FCRC-PPMS System and card activation for door FCRC WRB 14 – Main Entrance and WRB 1440 is required. For assisted Sample Preparation Equipment please ask FCRC staff to help you for the access.
For more details about Sample Preparation Equipment please refer to the Sample Preparation Equipment.
FCRC Analysis Workstations
The Flow Cytometry Resource Center (FCRC) provides the Rockefeller University researchers with multiple analysis workstations dedicated for the analysis of Flow Cytometry data. There are five “Analysis PC” workstations and two “Aurora-Client” workstations with Windows 7 OS or Windows 10 OS, with multiple Flow Cytometry analysis software packages installed. FCRC Analysis Workstations are available for booking via the PPMS system for usage free of charge, 24/7. Card activation for FCRC WRB 14 – Main Entrance and WRB 1434 door access is required.
For more details about workstations please refer to Flow Cytometry Analysis Workstations.
STAFF ASSISTANCE
The FCRC staff members are available for assisted operation of the Analyzers, assisted data analysis, consultation, instrument and software training and troubleshooting from 9:00am – 6:00pm weekdays. Please send the request form for your specific consultation, training and help need.
- Consultations
- Experimental Design Consultation (FCRC-PPMS Request Form C1)
- Sample Preparation Overview and Pre-Sort Consultation (FCRC-PPMS Request Form B1)
- Unassisted Sony Pre-Hands-On Consultation (FCRC-PPMS Request Form C7)
- Aurora Pre-Hands-On Consultation (FCRC-PPMS Request Form C4)
- BD LSR Pre-Hands-On Consultation (FCRC-PPMS Request Form C3)
- NovoCyte Penteon Pre-Hands-On Consultation (FCRC-PPMS Request Form C6)
- Attune NxT Pre-Hands-On Consultation (FCRC-PPMS Request Form C5)
- Pre-ImageStream Consultation (FCRC-PPMS Request Form C2)
- Instrument Hands-On Training
- Unassisted Sony Hands-On Training (FCRC-PPMS Request Form D7)
- Aurora Hands-on Training (FCRC-PPMS Request Form D3)
- Aurora AMS Hands-on Training (FCRC-PPMS Request Form D4)
- BD LSR Hands-On Training (FCRC-PPMS Request Form D1)
- BD LSR HTS Hands-On Training (FCRC-PPMS Request Form D2)
- NovoCyte Penteon Hands-On Training (FCRC-PPMS Request Form D6)
- Attune NxT Hands-On Training (FCRC-PPMS Request Form D5)
- Sample Preparation Equipment Overview (FCRC-PPMS Request Form G1)
- Assisted Run of Instruments (FCRC-PPMS Request Form E6)
- Instrument Help (FCRC-PPMS Request Form E1-E5, E7)
- Help with Instrumental Setup
- Troubleshooting on the Instrument
- Assisted Data Analysis and Software Troubleshooting
- Assisted Data Analysis (FCRC-PPMS Request Form F1)
- SpectroFlo (FCRC-PPMS Request Form F2)
- FCS Express (FCRC-PPMS Request Form F3)
- FlowJo (FCRC-PPMS Request Form F4)
- IDEAS for ImageStream-X (FCRC-PPMS Request Form F5)
Note: In case of emergency or urgent quick questions on the instrument, please do not hesitate to contact FCRC at any time, stop by FCRC (WRB 1410) on the weekdays (9:00am-6:00pm), or send email to FCRC staff (FCRC_Staff@rockefeller.edu) during weekends and off hours.
ACKNOWLEDGEMENTS
- Please remember to acknowledge the Flow Cytometry Resource Center (FCRC) staff in publications. Co-authorship on publications for Resource Center staff may be considered appropriate when the staff have provided one or more of the following:
- Significant intellectual contribution to the design of the published experiments;
- Substantial practical contribution to the generation, analysis and/or interpretation of experimental data;
- Indispensable technical support that contributes intellectually or scientifically to the advancement of the work.
Resource Center staff members who have made an intellectual or technical contribution, but of a limited nature and not justifying authorship as defined above, should be given an appropriate acknowledgement in any resulting publications. This will enable us to demonstrate our involvement in the research of a large number of laboratories at the university, aiding the procurement of future equipment. More information please refer to Acknowledgement Guidelines.
- Condition of NYSTEM funding for the FACSAria II-2
- Support through the NYSTEM grant shall be acknowledged in all publications, presentations and products of research resulting from use of or data acquired through the BD FACSAriaII-2, in a form consistent with the publication’s guidelines
- The acknowledgement should reference “Support by the Empire State Stem Cell fund through NYSDOH Contract #C023046” and include following statement “Opinions expressed here are solely those of the author and do not necessarily reflect those of the Empire State Stem Cell Fund, the NYSDOH, or the State of NY”
- Please be sure to send to FCRC_Staff@rockefeller.edu documentation for publications funded wholly or in part by the contract that include an acknowledgment of this funding support. This information must be submitted to NYSTEM within 60 days of publication
For More information, please refer to Guidelines!
SEE YOU SOON IN FCRC!
